练肌肉不同于练心肺,
对人体的影响也不同。
练心肺可以影响的人体系统有:
循环系统、呼吸系统、泌尿系统、运动系统、神经系统、内分泌系统、免疫系统、有氧氧化系统练肌肉可以影响的人体系统有:
运动系统、神经系统、泌尿系统、内分泌系统、免疫系统、磷酸原系统
比较这两种训练方式,总结如下:
练心肺可以提升耐力,练肌肉可以提升爆发力。练心肺涉及到的人体系统多,练肌肉涉及到的人体系统相对少。练心肺相对难度小,练肌肉相对难度大。练心肺短期会有明显改善,练肌肉很难在短期实现突破。练心肺有助于减脂但也会造成肌肉流失。练肌肉有助于增肌但也会造成含胸驼背、胸大腿细的体型。人体是个整体。
组成整体的各个系统需要相互协作,整体才能有效运转。
从这个意义上而言,
健身首先应及时补上健康的短板,根据需要选择训练项目。但从另一角度来看,
健身对各系统影响的程度是不同的,有些训练不一定能达到效果。只有掌握健身的优势和不足,才能更有效健身实现健康目标。
当然,为了健康健身,避免运动损伤是第一位的。
咳咳咳~~干货内容一次可能看不完没关系,先收藏起来吧~~( ̄ω ̄)1、练肌肉和练心肺究竟有什么不同?
(1)原理不同。
练肌肉的原理是先破后立:
“破”就是要通过科学训练,使原有的肌肉纤维结构得到微观层面的破坏。“立”就是要迅速为肌肉合成补充蛋白质,使肌肉纤维变大变粗。人体在受到负荷刺激后,肌肉组织会本能地自动恢复。
过程会产生一定量的超量恢复,这也就是超级负荷超量补偿。

科学训练后,肌肉得到有效刺激,肌肉蛋白合成速率就会大大提高。
此时,正是肌肉合成的黄金期。需要迅速补充乳清蛋白质,为合成肌肉提供营养。如果补充不及时,增肌效率就会受到影响。
实现增肌的两个关键要素是:
一、持续充分有效的肌肉负荷刺激。二、及时补充营养,尤其是可以快速吸收的乳清蛋白。练心肺的原理是高心率。
心肺功能是指人吸入氧气和促进体内能量物质进行有氧氧化供能的能力。
通常认为,心率保持在150次/分钟的运动量才是有氧运动。高心率下,心脏会快速泵血,呼吸加快以加速吸入氧气。心脏把富氧的新鲜血液输送到运动系统,为能量氧化供能提供氧气。练心肺的两个关键要素是:
一、高心率。二、持续时间足够长。因此,练肌肉和练心肺的原理不同。
(2)训练方式不同。
运动消耗=运动方式×运动时间
不同的运动方式,输出功率差别很大,即单位时间消耗的热量差别很大。
从输出功率来看,磷酸原系统的输出功率是有氧氧化系统的近4倍。

不同的运动对应有不同的供能模式。
人体三大供能系统相互配合可以确保人体完成各种复杂的运动。
根据三大供能系统的特点,
磷酸原系统的作用是为高强度、力量型、冲刺型运动供能。有氧氧化系统的作用是为低强度、耐力型、高心率型运动供能。糖酵解系统的作用是介于此两者之间。练肌肉属于力量训练。
主要用到的是磷酸原供能系统,主要训练的是肌肉的力量和围度。特点是大重量、间歇性。练心肺是心率训练。
主要用到的是有氧氧化供能系统。主要训练的是心肺功能。特点是持续性、高心率。可结合自身情况,选择适合自己的运动方式。
练心肺的运动有:长跑、游泳、骑行、跳绳、韵律操等耐力运动。
练肌肉的运动有:硬拉、卧推、深蹲、划船等力量运动。
(3)对人体各系统的影响不同。
人体有九大系统。
每个系统都是由若干功能相关的器官联合起来,共同完成某一特定的连续性生理功能。每个系统都是相对独立的,缺一不可。通过健身的方式,无论是练肌肉还是练心肺,首先影响的都是运动系统和神经系统。
即便如此,练肌肉和练心肺对运动系统的影响也不同:
练肌肉可以提升爆发力,练心肺则可以提升耐力。运动过程中,运动系统的运行会间接带动其它系统发挥作用。
比如练心肺,
运动能量的消耗会促使循环系统和呼吸系统加快,以满足有氧氧化供能的需要。如果运动停止,循环系统和呼吸系统也会慢慢恢复常态。因此,健身可以直接影响的系统是运动系统和神经系统,其它系统都是间接影响。
直接影响要大于间接影响。健身可以促进健康,但对各系统的影响程度是不同的。
2、为什么不能把练肌肉和练心肺对立起来?
健身房里的器械设备很多,训练项目也很多。
仔细观察就会发现,经常去健身房的人往往会形成训练偏好。
比如,
撸铁的人倾向于一直撸铁。跑步的人倾向于一直跑步。为了健康,练肌肉和练心肺应相互配合起来。
这是因为:
(1)把这两者对立起来更容易受伤。
健身的目的是健康,
但健身不可回避的风险是运动损伤。
由于种种原因,运动损伤的发生率普遍偏高。
据相关统计,健身运动损伤的发生率约35%。
其中,运动损伤主要以健身2年以内的新手为主,占比约75%。

练肌肉和练心肺等追求更好运动表现的项目,更容易受伤。

这是因为:
练肌肉需要大重量。练心肺需要长时间。因此,男易伤腰,女易伤踝。
运动损伤的发生有些是技术原因,有些是能力不足,也有很多是意外。

人体是个整体。
要想有效控制运动损伤的风险,需要把练肌肉和练心肺统一起来。
比如:
练肌肉由于负荷重消耗大,控制不住很容易发生意外。练心肺由于运动时间长力量耗尽,很容易发生扭伤。练心肺的同时,加强肌肉锻炼有助于强化肌肉力量,降低受伤风险。练肌肉的同时,适当提升心肺能力有助于突破瓶颈,减少受伤风险。(2)两者配合起来更有助于实现健身目标。
练肌肉和练心肺对运动系统的作用并不相同。
练肌肉有助于提升爆发力,练心肺有助于提升耐力。这两者作用不同,配合起来才更有必要。
这两者配合起来就能满足各种健身目标。
比如,
目标是减脂增肌,可以练心肺为主,配合练肌肉。目标是增强力量,可以练肌肉为主,配合练心肺。每个人都有自己的健身目标。
健身的过程正是不断向目标迈进的过程。
过程中,遇到瓶颈、突破瓶颈是每个人都会经历的。
根据木桶原理,瓶颈集中反映了个人的短板。
要突破瓶颈,必须找出短板并加强训练。
比如,
跑步很可能会遇到自己的速度瓶颈,要突破这一瓶颈,适当加强腿部力量练习是有效方法之一。练肌肉很可能会遇到自己的力量瓶颈,要突破这一瓶颈,调整呼吸方法加强心肺训练是有效方法之一。需要注意的是,
练肌肉和练心肺要配合起来,但不适合放在一起练。很多人喜欢在一次训练中既练肌肉又练心肺。
这样效率是比较低的。
正确的做法是:
可以在一周安排3次训练,每次不超过2小时,练肌肉日专门练肌肉,不练心肺。练肌肉日和练心肺日要分开并交叉。啧啧啧~~都看到这里了,别只看不点赞哦,我盯着呢~~(^-^)3、如何更好地练肌肉和练心肺?
(1)明确自己健身的目的。
健身可以实现很多效果。
比如:
增肌、减脂、塑形、力量、增强体质、增强运动表现及康复等。无论是普通人还是专业运动员,都有必要健身。
但每个人的健身目的不尽相同。
通过健身,
1)普通人可以增强体质和抵抗力。2)瘦弱者可以增肌增重。3)偏胖者可以减脂增肌。4)追求形体美者可以打造更完美身材。5)产后宝妈可以修复妊娠纹和走样的身材。6)运动员可以有针对性强化训练提升成绩。7)部分病患可以加快骨骼、关节和肌肉康复。
个性化的健身目标,必然需要有针对性的方案。
此外,除了训练方案外,营养方案也要有针对性。
同样是增肌,
增重增肌和减脂增肌的方案差别会很大。因此,一定要首先明确自己的健身目的。
(2)制定适合的摄入控制方案。
制定营养方案应注意三个要点:
1)控制垃圾热量:碳水、油脂2)增加营养热量:蛋白质3)运动营养及时补充:选择适合的乳清蛋白粉。热量也有好坏之分,不能混为一谈。
坏的热量是过剩的热量,是垃圾热量,应该要减少。好的热量是稀缺的热量,是营养热量,应该要增加。垃圾食品提供的热量主要来自脂肪和碳水,是坏的热量。高蛋白食品提供的热量主要来自蛋白质,是营养热量。减脂增肌,应在减少摄入坏的热量的同时增加摄入好的热量。控制每天热量摄入,摄入的热量要高于基础代谢30-50%。同时,增加蛋白摄入,蛋白提供的热量占比不低于12%。可参考营养学会日摄入量标准,控制每天摄入不多于2000大卡的热量。确保每天摄入60克以上的蛋白质。避免高油高糖的食物,不吃零食,不吃宵夜。哪种蛋白粉更适合减脂增肌?
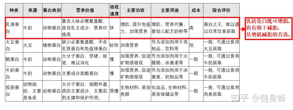
从增肌效果来看,乳清蛋白>牛奶蛋白>酪蛋白>大豆蛋白>胶原蛋白。胶原蛋白吸收很不好,酪蛋白吸收慢,价值不高。大豆蛋白是植物蛋白,缺少必要氨基酸,大多用于动物饲料。增肌首选是乳清蛋白,乳清蛋白营养全面、吸收快,最适合增肌。
当前,蛋白粉产品还普遍存在冲泡性差、口感味道差、喝了没用、携带使用不便、喝了上火失眠腹泻等问题,这都与原料粉的质量和配方有很大关系。
你喝的蛋白粉存在这些问题吗?
我现在喝的是最新研发的杯装蛋白粉,不存在上述问题,进入了解更多:如何正确使用乳清蛋白粉?
每天补充30克以上的乳清蛋白质。每个产品的蛋白质含量不同,需要按照成分表统一折算成蛋白质。运动后饮用。非运动日,可按需补充,减脂餐前饮用,增重餐后饮用。杯装蛋白粉是乳清蛋白的升级产品,速溶免摇摇杯冲泡。杯装蛋白粉1次1杯,可补充30克纯净乳清蛋白质。(3)选择恰当的训练方式。
运动消耗=运动方式×运动时间
不同的运动方式,输出功率差别很大,即单位时间消耗的热量差别很大。
一般情况下,
练肌肉输出功率大,但是间歇性的。练心肺输出功率小,但是持续性的。可结合自身情况,选择适合自己的训练方式。
为了更好地减脂增肌,很有必要练肌肉:
每周可训练3次,每次不超过2小时。进行抗阻训练,增加有氧训练。通过抗阻训练增加肌肉,通过有氧训练燃烧脂肪。抗阻训练以腿、背、胸等部位的训练为主,推荐1-6RM的负荷,推荐控制退让法增肌。练心肺以慢跑、游泳为主,
运动持续时间不少于30分钟。如果身体条件允许,也可以配合做一些如BURPEE、HIIT等高强度的燃脂训练。可参考下图组B的训练方案。
恭喜你~~看完收工,经验技能+1,为你点赞❤❤❤
如果感觉没有很懂,可再细看一遍哦~~
感谢你的支持点赞~~这是对我坚持【有用原创】最大的支持~~(─‿‿─)

0 留言